![]() |
![]() |
| Napájení: | 240 V ~ | |
| Vlastní spotřeba: | cca 3,5W kapacitní (jalové) složky proudu | |
| Spínaný výkon: | 300 W | |
| Ovládání: | místně nebo infračerveným DO od spotřební elektroniky popřípadě ovladačem |

| Zapínací impulsy do řídící elektrody triaku | Průběh napětí měřený paralelně na triaku |
![]() | ![]() |
![]() | ![]() |
Při vypnutém zařízení připojíme měřicí přístroj na Zenerovu diodu zdroje (D1) a připojíme síť. Na této diodě musíme nyní naměřit 5V stejnosměrných. Pokud je vše v pořádku, odpojíme zařízení od sítě. Odpojíme měřicí přístroj, zasuneme jumper JP1 (spojení s výkonovou částí) a na patici procesoru propojíme pin č.1 s pinem č.14 (+Vdd). Zařízení opět zapneme do sítě. Nyní se musí rozsvítit žárovka - pokud ne, musíme najít závadu v obvodu optotriak, triak. Pokud je i zde vše jak má být, opět zařízení vypneme. Zasuneme procesor, rozpojíme jumper JP1 a zapojíme čidlo SFH 506. Paralelně na ZD 1 přivedeme napětí 5V (bezpečnější - ze zdroje), nebo zařízení zapneme do sítě. Nyní vyzkoušíme příjem a dekódování povelů.
Pro ukládání kódu se tedy stlačí tlačítko učení a drží stisknuté. Namíříme ovladač na čidlo, stiskneme a podržíme tlačítko na ovladači, dokud se nerozsvítí LED (cca 1 sec.) . Pak tlačítko na DO uvolníme (tlačítko na stmívači je stále sepnuto) a stiskneme jej ještě jednou opět dokud se nerozsvítí LED pro uložení kódu s inverzním TOGGLE bitem. Pak uvolníme tlačítko "učení" na stmívači. Tím máme v paměti uloženy oba dva kódy. Ověření správného uložení provedeme stisknutím "naučeného" tlačítka na DO. Při každém stisknutí po dobu držení tlačítka musí svítit LED. Jestliže tomu tak není, je potřeba "učení" zopakovat. Pokud i zde vše pracuje jak má, odpojíme zdroj (vypneme síť) a zasuneme jumper JP1 na spojení s výkonovou částí. Podle požadavku činnosti stmívač / vypínač nezasuneme / zasuneme jumper JP2. Připojíme síťové napětí a ověříme činnost. Ovládání "místně" pomocí vypínače na stěně je naprosto stejné jako ovládání pomocí DO (stmívač - krátký stisk = zap./vyp,, dlouhý = regulace, vypínač krátký stisk = zap./vyp.). Pokud chceme změnit "naučené" tlačítko, musí být vždy vyjmut jumper JP1 (spojení s výkonovou částí), aby nedocházelo k rušivým impulsům a doporučuji podržet stisknuté tlačítko TL1 nástrojem, nejlépe izolovaným šroubovákem. Vždy po zapnutí napájení nebo výpadku sítě je zátěž vypnuta a u stmívače je při zapnutí nastaven plný jas.
| K této konstrukci se přímo vybízí doplnění ve formě ovladače, který je možno přimontovat na téměř libovolné viditelné místo místnosti (DO od spotřební elektroniky by přeci jen nevypadalo na stěně úplně nejlépe) a po osazení výše uvedenou konstrukcí získáme možnost ovládat osvětlení z námi zvoleného místa bez sekání kabelů a bez nepořádku. Navíc je možno použít tento ovladač ve vlhkých prostorech, neboť je napájen z 9V destičkové baterie. Pokud jej použijeme pro ovládání při montáži stmívače do svítidla, získáme tím zpět možnost místního ovládání a tím se zbavíme všech omezení. Jediné dvě podmínky jsou - viditelnost mezi vysílačem a přijímačem (nemusí být přímá, vysílač je dostatečně výkonný) a naučit systém (vysílač a přijímač) kód, kterým se budou řídit t.zn. vlastnit nějaký infračervený dálkový ovladač. Konstrukci tohoto ovladače naleznete na samostatné stránce. |
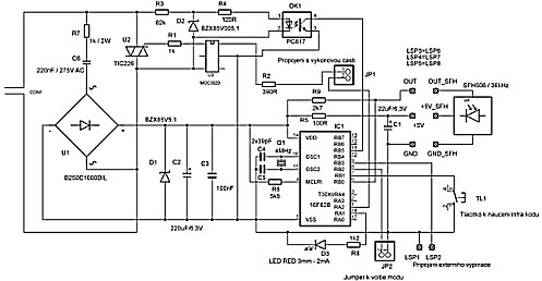
Rozpiska součástek |
| C1 | elektrolyt 22uF/6,3V | R5 | rezistor miniaturní 100R | ||
| C2 | elektrolyt 220uF/6,3V | R6 | rezistor miniaturní 5k6 | ||
| C3 | keramika 100nF | R7 | rezistor 1k / 2W | ||
| C4,C5 | keramika 39pF | R8 | rezistor miniaturní 1k2 | ||
| C6 | kondenzátor 220nF / 275V AC - CFAC (nutno dodržet !) |   | R9 | rezistor miniaturní 2k7 | |
| CON1 | svorkovnice ARK550/2 | TL1 | mikrotlačítko do pl.spoje P-B1720 | ||
| OK1 | optočlen PC817-SHARP | U1 | usměrňovací můstek B250C1000DIL | ||
| D1,D2 | Zener. dioda BZX85V5,1 | U2 | triak TIC226 | ||
| D3 | LED červená 3mm - 2mA (nutno dodržet !) | U3 | optotriak MOC3020 | ||
| R1 | rezistor miniaturní 1k | U4 | infrapřijímač SFH506/36kHz | ||
| R2 | rezistor miniaturní 390R | Q1 | krystal 4MHz / HC49U-V | ||
| R3 | rezistor 82k / 0,5W | IC1 | naprogramovaný PIC16F628-20/P (16F628A) | ||
| R4 | rezistor miniaturní 120R | JP1,JP2 | jumper - lámací lišta |
|
| Software stmívače - vložen zdrojový kód (úpravy na vlastní nebezpečí !) | |
![]() | Schémata a plošné spoje stmívače ve formátu EAGLE 4.01 | |
![]() | Schémata a plošné spoje stmívače ve formátu *.jpg |
|
© DH servis 2002 - |